清明节假期临近尾声
广大群众陆续踏上返程之路
为切实保障大家返程顺畅、有序
小编为大家准备了一份返程出行提示
小伙伴快看过来
↓↓↓
返程天气
云南部分地区有阵雨局部中雨
据云南省气象局消息,4月5日20时到4月6日20时:迪庆州西部、怒江州、保山市北部、德宏州北部、昭通市北部多云间阴有阵雨局部中雨,其他地区晴间多云。
4月6日20时到4月7日20时:迪庆州、怒江州、丽江市西部、大理州西部、保山市、德宏州、临沧市西部、普洱市西部、西双版纳州西部、昭通市北部多云间阴有阵雨局部中雨,其他地区晴间多云。
铁路出行方面
国铁昆明局实行高峰运行图
今年清明小长假(4月3日至4月7日),国铁昆明局实行高峰运行图,加大运力投放力度,增开进出省临客15列、省内临客40列,含14列夜间动车组,采取加挂车辆等措施增加运输能力。
铁路12306(含网站、客户端等)是中国铁路唯一官方火车票网络售票平台,致力于为广大旅客提供公平公正、安全便捷的购票出行服务,从未与任何第三方平台机构开展合作,请广大旅客朋友一定要通过铁路官方渠道购票。假日期间,部分车站高峰时段客流较大,请及时关注天气变化情况和出行服务信息,预留充足时间进站乘车,严格按规定携带随身物品,按照票面发到站有序乘车,共同维护良好出行环境。
自驾出行请注意
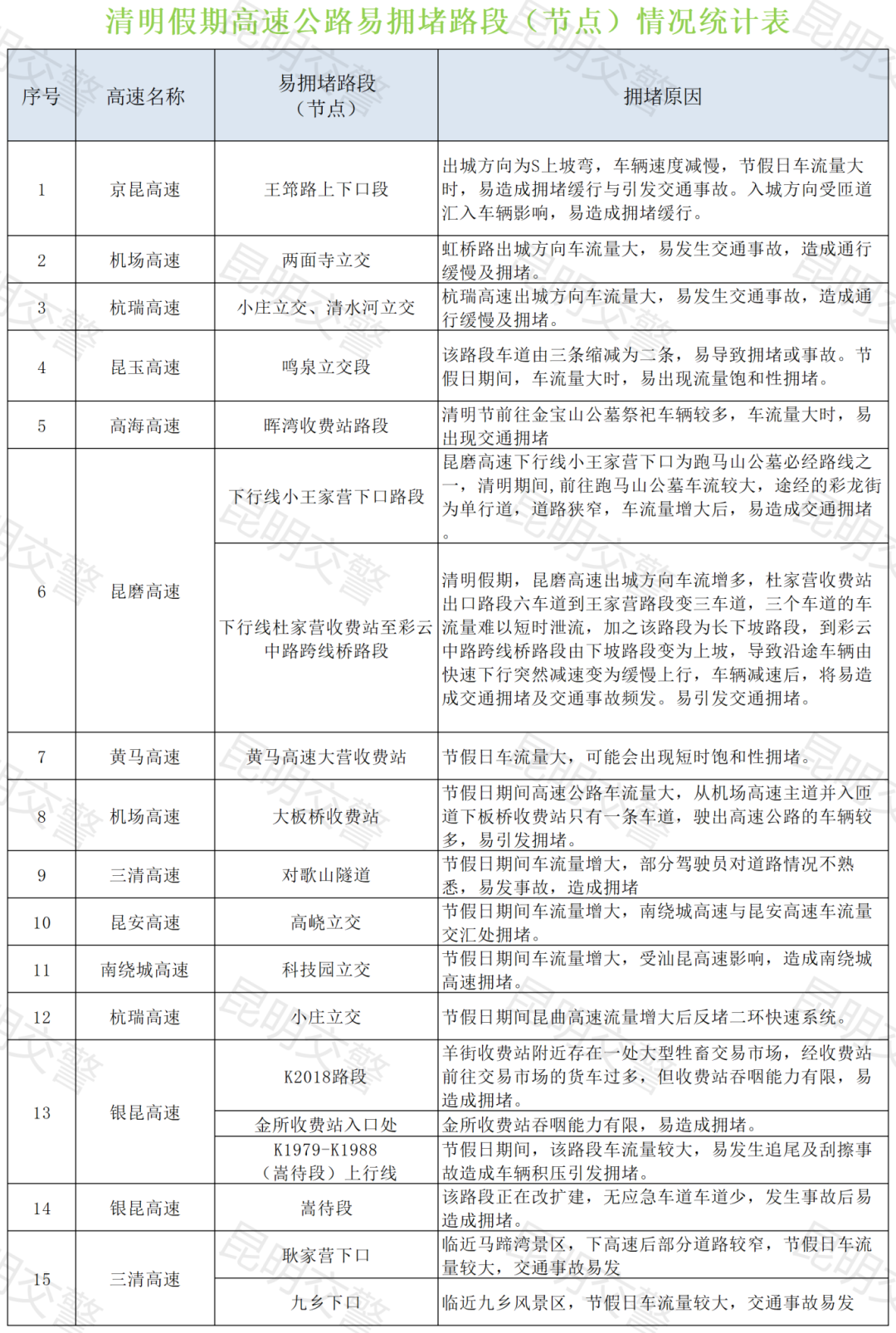
昆明这些入城高速公路容易拥堵
昆明交警预计,2026年清明节假期,返程高峰将出现在4月6日(假期最后一天)14—22时,尤其是15—18时、19—21时期间,各条高速入城方向路段及二环快速系统可能因交通流量超饱和出现缓行或拥堵。返程高峰时段,主城区二环快速系统及主城区各条出入城高速公路沿线节点,可能因车流量短时间大量聚集引发饱和式交通拥堵,重点路段(节点)如下:

高速公路免费通行时间
截至为4月6日24时
2026年清明节假期期间,7座以下(含7座)小型客车高速公路享受免费通行政策,免费通行时间截至为4月6日24时,免收通行费时间以车辆驶离高速公路出口收费车道的时间为准。

发生交通事故
谨记“车靠边、人撤离、即报警”
无论何种车型,在高速公路上发生车辆故障或交通事故,请时刻谨记“车靠边、人撤离、即报警”。
车靠边:车辆发生事故或故障时,驾驶人应在确保安全的情况下,将车辆停到应急车道,如果在隧道中,应当停靠隧道内的紧急停车带或最右侧车道边缘,避免停在行车道内。同步打开危险报警闪光灯,并在车辆后方150米外(夜间以及雨雪雾天等低能见度条件下,延长到200米)摆放三角警告标志牌提示后方来车。如车辆无法移动,也必须做好后方警示,方法同上!
人撤离:无论车辆能否移动,驾乘人员都不可留在车内,也不要在现场逗留。应第一时间安全撤离到护栏外等待救援。同时,视线朝向后方来车方向,注意观察道路交通情况,确保自身安全。
即报警:驾乘人员撤离到安全地带后,立即拨打110或122报警求助。